Reflecting on the recent WIPO treaty on genetic resources and associated traditional knowledge through the lens of existing literature on the requirement to disclose the source of the resource or the knowledge, we are pleased to bring to you part I of the two part post by Dr. Anson CJ on the WIPO treaty. Part II will discuss the implication of the treaty on India and other developing countries. Dr. Anson is an Assistant Professor at the Inter University Centre for IPR Studies, Cochin University of Science and Technology, Kochi and has previously contributed to the blog here. Interested readers can also take a look at other posts on the treaty here and here.

WIPO Treaty on Intellectual Property, Genetic Resources and Associated Traditional Knowledge: Concerns of India and Developing Nations- Part I
Dr. Anson C J
The WIPO DiplomaticConference 2024 on Intellectual Property, Genetic Resources, and Associated Traditional Knowledge culminated in a treaty that represents a consensus on base material rather than a critical examination of the needs of developing nations rich in genetic resources and traditional knowledge. The treaty, which avoided the negotiation ‘deadlocks’ of previous decades, marks a significant shift in the IP landscape. The general notion of the treaty reflects that traditional knowledge should transition from being community held to being patented and shared globally by disclosing the source of its origin. A central concern lies in the apparent prioritization of patents and innovation over the crucial issue of disclosure of GR and TK. The inaugural address by Director General Dareng Tang emphasized patents and technological advancement, primarily reflecting the perspectives of developed nations.
The treaty’s primary goal was to rectify the issue of erroneous patents which used genetic resources (GR) and genetic resources associated with traditional knowledge (GR/ATK) as basis. This aligns with India’s approach under its patent law, specifically Section 10(4)(ii)(d), prompting questions about its application at the international level and among CBD countries in the coming decades. There is a shift in the focus of this treaty which can be traced from the 47th session, base material discussed and in the final treaty, where the interests primarily align with developed nations. While this may potentially stimulate research activities and foster innovation and economic growth, it raises questions about its impact on developing nations and least developed countries moving forward. It remains intriguing to observe how these developments will affect them in the future. This post tries to give an explanation on the literatures on this treaty (perspectives), impact of this treaty based on the “Disclosure” requirement, previous negotiations on GR/ATK and discusses hypothetically the impact of this treaty from the perspective of India and other developing countries.
Critical Perspectives on Disclosure Requirements
The current treaty clarifies patent disclosure requirements on claims and the necessary level of disclosure, providing a safer environment for researchers. The origins of the disclosure concept can be traced back to an article published by Prof. (Dr.) N S Gopalakrishnan in 1994 (“Diversity Related Intellectual Property Rights: GATT Final Act, the Convention on Biological Diversity and the Challenges” by Dr. N.S. Gopalakrishnan, 1994), is considered one of the earliest discussions on disclosure (Page 6). In 2004, a WIPO study titled “Technical Study on Disclosure Requirements in Patent Systems Related to Genetic Resources and Traditional Knowledge” aimed to provide further clarity on this issue. A critical examination can also be found in an article by Prof. (Dr.) N. S. Gopalakrishnan in the European IP Review aligning with the disclosure requirements outlined in the Indian Patent Act. However, the specific amount of disclosure required on claims still needs clarifications.
Many authors highlight the significance of disclosure in safeguarding GR and GR/ATK. Nuno Pires (2004) justified disclosure with PIC in his article (paywalled) and Girsberger (2004) articulates the issues in defining disclosure. Dominic Keating (2004) also tries to bring these disclosure issues to the international forum (paywalled). Michael Blakney’s article (2005) explains the primitive stages of disclosure in WIPO and different levels of disclosure measures demanded by countries as Weak, Medium and Strong and India was in a strong disclosure position. Laure (2005) (paywalled) and Jonathan (2009) (paywalled) were discussing the obligations on disclosure and CBD and TRIPS conflicts in disclosure obligations.

The Third World Network report by Edward Harmond (2014) gives an interesting empirical work with 200 international patent applications and focusing only on genetic resources. The report concludes that disclosure is essential for developing countries and least developed countries. The result is shown in the Figure 1. In D.O. Pordue article discusses the two parties of negotiation that happened in IGC in 2017 (34th session) based on disclosure and it says that patent disclosure should be linked with Access and benefit sharing (Group I) page 8 and the other group also says that disclosure must be there but it is only to prevent erroneous patents(Group II) page 8. Today we can see that Group I has completely agreed on the demand of group II with this treaty. Chiarolla (2017 Page 109) study on disclosure developed a Disclosure Requirements Table based on the demands of the various countries in international negotiation on GR/ATK. M Rahmah (2020) highlights the issue of ‘timing of disclosure of origin’ and economics of disclosure of GR is analyzed in the IFPMA and CropLife International report stating that it will result in increase in price of patented inventions.
These literatures are touching only the boundary of the disclosure of origin and not the options include whether the invention must “use,” “make use of,” “utilize,” “be based on,” “testing”, “based on knowledge”, “directly based on,” or “materially based on” GRs and/or ATK to trigger the obligation for disclosure.
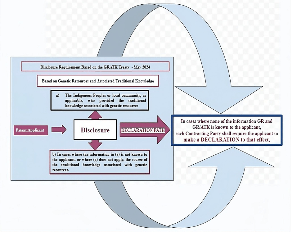
Can Erroneous Patents Based on GR/ATK Be Misappropriated with the “Declaration Path”?
The “declaration”, as outlined in Article 3.3 of the WIPO treaty, provides a more formalized legal framework for patent applications involving Genetic Resources (GR) and Associated Traditional Knowledge (ATK) (Figure 2). While this mechanism aims to increase transparency and accountability, it also carries the risk of facilitating the legalization of erroneous patents if not properly implemented. The treaty’s implementation could lead to an increase in the number of declarations, making it more challenging for developing nations to monitor and ensure proper recognition and compensation for their GR and ATK. This raises significant concerns about the potential for misappropriation and the undermining of these nations’ rights over their genetic and cultural resources.
3.3 In cases where none of the information in Articles 3.1 and/or 3.2 is known to the applicant, each Contracting Party shall require the applicant to make a declaration to that effect, affirming that the content of the declaration is true and correct to the best knowledge of the applicant.

Article 3.3 of the treaty mandates that if an applicant for a patent does not know the information required in Articles 3.1 and/or 3.2 (which pertain to disclosing the origin of genetic resources and associated traditional knowledge), they must make a declaration stating so. This declaration must affirm that the content is true and correct to the best of the applicant’s knowledge. While this provision acknowledges situations where applicants genuinely lack information about the origin of genetic resources or traditional knowledge, it also raises significant concerns. Without a mandatory due diligence requirement to search for and document the origins of these materials, applicants may easily claim ignorance and submit a declaration without conducting thorough research.
This lack of rigorous investigation could perpetuate the exploitation of genetic resources and traditional knowledge without proper recognition of the communities or countries of origin. It creates a loophole where applicants might avoid disclosing essential information simply by asserting a lack of knowledge, even if they have not made adequate efforts to determine the sources. Developing countries may advocate for stricter requirements to ensure that patent applicants conduct thorough investigations into the origins of genetic resources and traditional knowledge before submitting patent applications.
In part II of the post we’ll take a look at the implications of the treaty on India and other developing countries.